首页
关于四建
公司简介
组织架构
企业资质
公司荣誉
VR荣誉室
联系四建
四建动态
新闻中心
企业视讯
社会责任
党建工作
党建工作
纪检工作
工会工作
团青工作
五位一体
主业
投资板块
咨询板块
运维板块
采集板块
科技创新
科研成果
创新体系
成果推广
科技动态
数字四建
四建文化
四建文化
发展历程
专题专栏
学习宣传
精品工程
工程设计
全生产事故、重大事故隐患举报
信息公开
通知公告
供求信息
重大事项
人才招聘
集团邮箱
办公平台
总包合同履约系统
筑服云
安全生产隐患举报
纪检举报
山西建投网站站群
/
联系我们
首页
公司简介
组织架构
企业资质
公司荣誉
VR荣誉室
联系四建
关于四建
新闻中心
企业视讯
社会责任
四建动态
党建工作
纪检工作
工会工作
团青工作
党建工作
主业
投资板块
咨询板块
运维板块
采集板块
五位一体
科研成果
创新体系
成果推广
科技动态
数字四建
科技创新
四建文化
发展历程
四建文化
学习宣传
精品工程
工程设计
全生产事故、重大事故隐患举报
专题专栏
通知公告
供求信息
重大事项
人才招聘
信息公开
CLOSE
首页
五位一体
企业展示
历史沿革
关于四建
公司简介
组织架构
企业资质
公司荣誉
VR荣誉室
联系四建
四建动态
新闻中心
企业视讯
社会责任
党建工作
党建工作
纪检工作
工会工作
团青工作
五位一体
主业
投资板块
咨询板块
运维板块
采集板块
科技创新
科研成果
创新体系
成果推广
科技动态
数字四建
四建文化
四建文化
发展历程
专题专栏
学习宣传
精品工程
工程设计
全生产事故、重大事故隐患举报
信息公开
通知公告
供求信息
重大事项
人才招聘
科技创新
首页
>
科技创新
>
数字四建
>
正文
科研成果
创新体系
成果推广
科技动态
数字四建
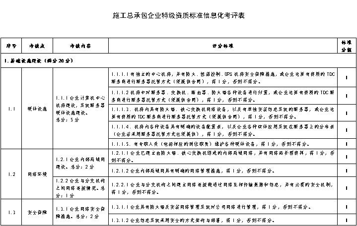
施工总承包企业特级资质标准信息化考评表
来源:
发布时间:2011-07-14 08:56:58
浏览:
[施工总承包企业特级资质标准信息化考评表]
(可下载)
上一篇:
信息化建设已进入流程梳理阶段
下一篇:
五分公司召开信息化建设工作会议
山西四建集团有限公司
奉献精品 开创未来
山西建投网站站群→
版权所有COPYRIGHT(C)2009-2024 山西四建集团有限公司
晋1CP备05000881号
首页
关于四建
四建动态
党建工作
五位一体
科技创新
四建文化
专题专栏
信息公开
山西四建集团微信公众号
假冒国企举报电话:
wz20351-7084178
举报邮箱:
SJJTFW@SXCIG.COM
联系我们:
山西省太原市小店区体育北街7号
邮政编码:030012
FAX:0351-7060503
+0351-7040386
更多联系方式 ⇀
版权所有 Copyright(C)2009-2024 山西建设投资集团有限公司
晋ICP备05000881号